欢迎进入
党委学生工作部、党委武装部、学生处
站点首页
学工动态
通知通告
规章制度
辅导员队伍建设
武装工作
心灵家园
公寓管理
学习党的二十大精神
下载专区
“一站式”学生社区|红色经典音乐作品讲演会预告(四十四)
“一站式”学生社区|舞蹈博雅知识分享会预告(五)
“一站式”学生社区|学风建设主题活动之学业分享会预告(一)
喜报|我院在2025年沈阳市高校学生教育管理工作典型案例评选中斩获佳绩!
学院召开2026年春季学期学生管理工作会议
公共服务平台
党委学生工作部、党委武装部、学生处
>>
学工动态
>>
正文
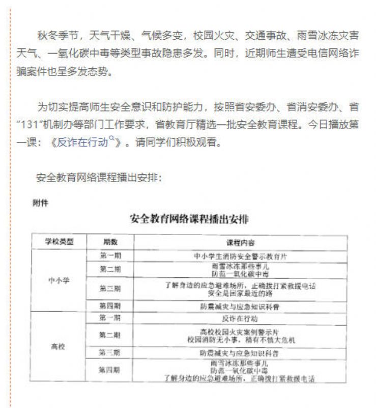
辽宁省安全教育网络课程开课通知
信息发布:
党委学生工作部(党委武装部、学生处)
发布时间:
2025-11-17 11:15:31
编辑排版:盛唯一(学生)
初审初校:刘东娇
复审复校:王春生
终审终校:王 爽
发布人:
高千贺
责任编辑:
王爽
上一篇:
学院举行2025级本科学生助理辅导员聘任仪式
下一篇:
学院召开学生管理工作廉政风险隐患自查自纠工作动员部署会
==国家教育部门==
中国教育部网站
中国高等教育学生信息网
中国教育部留学生网
==辽宁省教育部门==
辽宁省教育厅
辽宁教育科研网
==其他音乐院校==
中央音乐学院
中国音乐学院
上海音乐学院
四川音乐学院
武汉音乐学院
星海音乐学院
天津音乐学院
西安音乐学院
浙江音乐学院
哈尔滨音乐学院
==辽宁省本科院校==
东北大学
大连理工大学
大连海事大学
辽宁大学
大连大学
沈阳大学
沈阳理工大学
辽宁工程技术大学
沈阳工业大学
沈阳建筑大学
辽宁石油化工大学
大连交通大学
辽宁科技大学
沈阳农业大学
中国医科大学
大连医科大学
沈阳药科大学
辽宁师范大学
沈阳师范大学
渤海大学
东北财经大学
大连民族大学
中国刑事警察学院
沈阳化工大学
大连工业大学
辽宁工业大学
沈阳航空工业大学
沈阳工程学院
辽宁科技学院
大连海洋大学
辽宁中医药大学
锦州医科大学
沈阳医学院
鞍山师范学院
大连外国语大学
沈阳体育学院
鲁迅美术学院
辽宁对外经贸学院
==各类报纸数字版==
人民网
光明网
环球网
参考消息
北国网
人民日报电子版
辽宁日报集团多媒体数字报纸
新京报电子版
锐捷认证客户端
校址:辽宁省沈阳市和平区三好街61号
Copyright © 2016 沈阳音乐学院教育信息化中心All rights reserved.
邮编:110818
辽ICP备05025940号-2