欢迎进入
国际交流中心(港澳台事务办公室)
站点首页
新闻 News
办事指南 Guide
通知公告 Notice
招生信息 Admission
外国专家风采 Experts
保罗·霍格尔
盛培琪
纳塔莉亚·布拉金斯卡娅
德米特里·布拉格斯基
卡洛·希尔登
亚历山大·布洛泽
伯纳德·兰斯基
尼克·多伊奇
纳龙·潘查罗恩
亚历山大·施迈茨
安德莉亚·凯琳
约翰·卡瓦诺
德尔福·梅尼库奇
王天舒
鞠渌
关于我们About Us
外事法律法规 Regulations
澳门文化界人士代表团一行来访我院并举行交流座谈会
学院副院长王硕率队出席中欧经贸文化交流活动
俄罗斯滨海边疆区爱乐乐团太平洋交响乐团来访我院并开展交流座谈
友谊如歌 山海和鸣——辽宁省与俄罗斯滨海边疆区友好交流周开幕式及交响音乐会在沈阳音乐学院成功举办
亚洲声乐新星绽放沈水之滨——第九届“首映歌剧”国际声乐大赛暨亚洲选拔赛圆满收官
公共服务平台
国际交流中心(港澳台事务办公室)
>>
招生信息 Admission
>>
正文
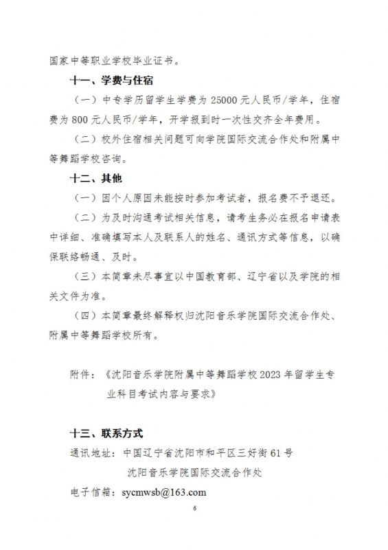
沈阳音乐学院附属中等舞蹈学校2023年留学生招生简章
信息发布:
国际交流中心(港澳台事务办公室)
发布时间:
2023-05-13 15:16:04
(
1
/7)
附件下载:
沈阳音乐学院附属中等舞蹈学校2023年留学生专业科目考试内容与要求.pdf
发布人:
张煜
责任编辑:
张煜
上一篇:
沈阳音乐学院附属中等音乐学校2023年留学生招生简章
下一篇:
国际交流合作处党支部开展“立信念之锚,增奋进之力,助高质量发展之船”主题党日活动
==国家教育部门==
中国教育部网站
中国高等教育学生信息网
中国教育部留学生网
==辽宁省教育部门==
辽宁省教育厅
辽宁教育科研网
==其他音乐院校==
中央音乐学院
中国音乐学院
上海音乐学院
四川音乐学院
武汉音乐学院
星海音乐学院
天津音乐学院
西安音乐学院
浙江音乐学院
哈尔滨音乐学院
==辽宁省本科院校==
东北大学
大连理工大学
大连海事大学
辽宁大学
大连大学
沈阳大学
沈阳理工大学
辽宁工程技术大学
沈阳工业大学
沈阳建筑大学
辽宁石油化工大学
大连交通大学
辽宁科技大学
沈阳农业大学
中国医科大学
大连医科大学
沈阳药科大学
辽宁师范大学
沈阳师范大学
渤海大学
东北财经大学
大连民族大学
中国刑事警察学院
沈阳化工大学
大连工业大学
辽宁工业大学
沈阳航空工业大学
沈阳工程学院
辽宁科技学院
大连海洋大学
辽宁中医药大学
锦州医科大学
沈阳医学院
鞍山师范学院
大连外国语大学
沈阳体育学院
鲁迅美术学院
辽宁对外经贸学院
==各类报纸数字版==
人民网
光明网
环球网
参考消息
北国网
人民日报电子版
辽宁日报集团多媒体数字报纸
新京报电子版
锐捷认证客户端
校址:辽宁省沈阳市和平区三好街61号
Copyright © 2016 沈阳音乐学院教育信息化中心All rights reserved.
邮编:110818
辽ICP备05025940号-2