欢迎进入
民族器乐系
站点首页
新闻动态
单位概况
教师风采
音乐会报告会讯息
获奖讯息
廉韵—二十四节气
教研室概况
民族器乐系研究生参加第二届全国专业音乐学院“优才计划”(中国器乐)展演活动
喜报
多措并举促就业 精准指导引方向 ——民族器乐系开展就业育人系列主题活动
就业育人·智创赋能|同济大学陆志波教授做客民族器乐系解锁AI时代双创新路径
民族器乐系主任张科威、党总支书记陈璐讲授思政课
公共服务平台
民族器乐系
>>
新闻动态
>>
正文
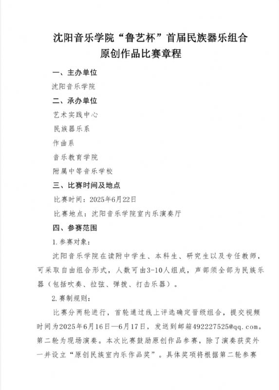
沈阳音乐学院“鲁艺杯”首届民族器乐组合原创作品比赛章程
信息发布:
民族器乐系
发布时间:
2025-05-13 20:34:12
(
1
/3)
附件下载:
附件1:沈阳音乐学院“鲁艺杯”首届民族器乐组合原创作品比赛报名表.docx
附件2:沈阳音乐学院“鲁艺杯”首届民族器乐组合原创作品比赛名册.xlsx
发布人:
袁宗苗
责任编辑:
常亮
上一篇:
民族器乐系春季学期艺术实践周系列音乐会成功举办
下一篇:
民族器乐系举行“上岸者说”2025年考研经验分享会
==国家教育部门==
中国教育部网站
中国高等教育学生信息网
中国教育部留学生网
==辽宁省教育部门==
辽宁省教育厅
辽宁教育科研网
==其他音乐院校==
中央音乐学院
中国音乐学院
上海音乐学院
四川音乐学院
武汉音乐学院
星海音乐学院
天津音乐学院
西安音乐学院
浙江音乐学院
哈尔滨音乐学院
==辽宁省本科院校==
东北大学
大连理工大学
大连海事大学
辽宁大学
大连大学
沈阳大学
沈阳理工大学
辽宁工程技术大学
沈阳工业大学
沈阳建筑大学
辽宁石油化工大学
大连交通大学
辽宁科技大学
沈阳农业大学
中国医科大学
大连医科大学
沈阳药科大学
辽宁师范大学
沈阳师范大学
渤海大学
东北财经大学
大连民族大学
中国刑事警察学院
沈阳化工大学
大连工业大学
辽宁工业大学
沈阳航空工业大学
沈阳工程学院
辽宁科技学院
大连海洋大学
辽宁中医药大学
锦州医科大学
沈阳医学院
鞍山师范学院
大连外国语大学
沈阳体育学院
鲁迅美术学院
辽宁对外经贸学院
==各类报纸数字版==
人民网
光明网
环球网
参考消息
北国网
人民日报电子版
辽宁日报集团多媒体数字报纸
新京报电子版
锐捷认证客户端
校址:辽宁省沈阳市和平区三好街61号
Copyright © 2016 沈阳音乐学院教育信息化中心All rights reserved.
邮编:110818
辽ICP备05025940号-2