欢迎进入
民族声乐系
站点首页
新闻动态
民族声乐系概况
民族声乐系简介
现任领导班子
教师风采
基层党建
科研·学术成果
教学·艺术实践
学团活动·就业创业
北方女子民歌合唱团(沈音)
延水长流创辉煌——弦歌四十载,祝福满庭芳
演出·电子节目单丨歌剧《白毛女》
倒计时1天|“延水长流创辉煌”沈阳音乐学院民族声乐系建系40周年——欢迎校友回家!
民族声乐系党总支副书记张威讲授专题党课
延水长流创辉煌——沈音民族声乐系建系40周年,邀您回家!
公共服务平台
民族声乐系
>>
新闻动态
>>
正文
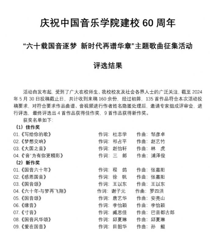
喜报|我系邹彦卓老师在中国音乐学院建校60周年主题歌曲征集活动中获得佳作奖
信息发布:
民族声乐系
发布时间:
2024-12-19 13:53:03
初审初校:吴 迪
复审复校:柴 玲
终审终校:匡 祎
发布人:
吴迪
责任编辑:
匡祎
上一篇:
民族声乐系与中国人民解放军北部战区总医院内分泌科开展共建活动
下一篇:
“职等你来 梦想起航”沈阳音乐学院民族声乐系2025届毕业生校园专场招聘会成功举办
==国家教育部门==
中国教育部网站
中国高等教育学生信息网
中国教育部留学生网
==辽宁省教育部门==
辽宁省教育厅
辽宁教育科研网
==其他音乐院校==
中央音乐学院
中国音乐学院
上海音乐学院
四川音乐学院
武汉音乐学院
星海音乐学院
天津音乐学院
西安音乐学院
浙江音乐学院
哈尔滨音乐学院
==辽宁省本科院校==
东北大学
大连理工大学
大连海事大学
辽宁大学
大连大学
沈阳大学
沈阳理工大学
辽宁工程技术大学
沈阳工业大学
沈阳建筑大学
辽宁石油化工大学
大连交通大学
辽宁科技大学
沈阳农业大学
中国医科大学
大连医科大学
沈阳药科大学
辽宁师范大学
沈阳师范大学
渤海大学
东北财经大学
大连民族大学
中国刑事警察学院
沈阳化工大学
大连工业大学
辽宁工业大学
沈阳航空工业大学
沈阳工程学院
辽宁科技学院
大连海洋大学
辽宁中医药大学
锦州医科大学
沈阳医学院
鞍山师范学院
大连外国语大学
沈阳体育学院
鲁迅美术学院
辽宁对外经贸学院
==各类报纸数字版==
人民网
光明网
环球网
参考消息
北国网
人民日报电子版
辽宁日报集团多媒体数字报纸
新京报电子版
锐捷认证客户端
校址:辽宁省沈阳市和平区三好街61号
Copyright © 2016 沈阳音乐学院教育信息化中心All rights reserved.
邮编:110818
辽ICP备05025940号-2